太阳集团tyc138承办的第十六届全国大学生电子商务“创新、创意及创业”挑战赛校级选拔赛已圆满落幕。通过小组赛和排名赛两轮赛制,最终评选出特等奖1组,一等奖7组(其中常规赛6组,实战赛1组),二等奖9组,现将获奖名单公示如下:
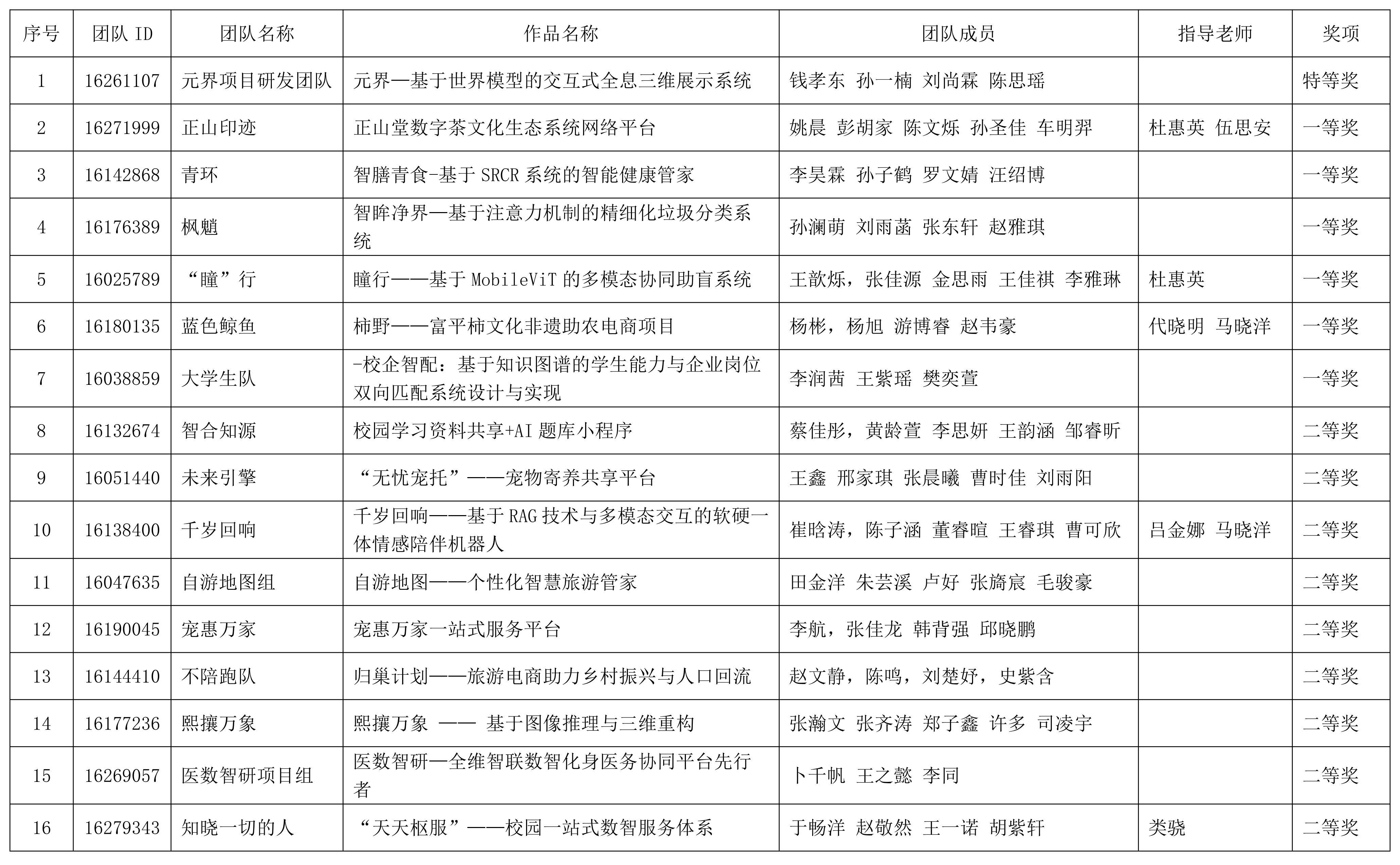
表1 常规赛获奖名单

表2 实战赛获奖名单

请以上获奖团队认真核对表中信息,确保信息无误,以免获奖证书上出现错误。
公示期:2026年4月21日-2026年4月26日
公示期间如有异议,请向ok138太阳集团古天乐第十六届电子商务三创赛校级选拔赛组委会反映。
联系方式:wulihua@bistu.edu.cn 吴丽花
ok138太阳集团古天乐
第十六届全国大学生电子商务创新、创意及创业挑战赛
校级选拔赛组委会
2026年4月21日